
В материале вы узнаете, что собой представляет олимпиада для школьников «Физтех» в 2025/26 учебном году, кто из детей сможет принять в ней участие и по каким школьным предметам она проводится. Кроме того, расскажем, как зарегистрироваться на сайте олимпиады, и вместе с экспертом — учителем и кандидатом филологических наук Татьяной Воронцовой — дадим лайфхаки по подготовке.
Что такое олимпиада школьников «Физтех»
Московский физико-технический институт выстроил целую систему для поиска и поддержки талантливых выпускников школ, и одним из ее ключевых элементов можно назвать олимпиаду для школьников «Физтех». Для проведения конкурсных мероприятий институт привлекает различных соорганизаторов: вузы из Санкт-Петербурга, Республики Башкортостан, Ростова-на-Дону, Ставрополя, Воронежа и других городов, а также Департамент образования Москвы.
Мероприятие проводится уже более 30 лет и включает в себя не только выполнение олимпиадных заданий, но и участие конкурсантов в семинарах, подготовительных курсах, занятиях в Заочной физико-технической школе.
— «Физтех» — в своем роде уникальная олимпиада, — поделилась Татьяна Воронцова. — Она действительно очень сложная, но у тех, кто основательно подготовится, есть все шансы на победу.
Поэтому сначала нужно разобраться, с чем имеешь дело. Изучите правила олимпиады, структуру заданий, критерии оценивания. На сайте выложены примеры заданий, напишите по ним 2—3 работы и проверьте — самостоятельно или воспользовавшись помощью преподавателя. Внимательно изучите работы победителей и комментарии проверяющих, отметьте непонятное для себя и попытайтесь в этом разобраться.Цель проведения олимпиады
Ни одна олимпиада не проходит просто так. Организаторы всегда ставят перед собой определенные цели. «Физтех», конечно же, исключением тоже не стал. Главные задачи олимпиады:
- развитие у школьников интереса к углубленному изучению математики, русского языка и физики;
- раскрытие творческого потенциала у ребят, готовящихся к поступлению в высшие учебные заведения;
- повышение доступности качественного высшего образования на бюджетной основе, в том числе для школьников из глубинки;
- отбор талантливых абитуриентов для поступления в МФТИ и другие престижные вузы.
Что дает школьникам участие в олимпиаде «Физтех»
Приказом Министерства науки и образования Российской Федерации «Физтех» включен в утвержденный перечень олимпиад школьников на 2025/26 учебный год (1). Ему традиционно присвоен первый уровень, который означает, что победители и призеры получают особые права при зачислении во многие отечественные вузы.
Но льготы при поступлении — не единственный бонус. Школьники углубленно изучают предмет и становятся участниками разных образовательных мероприятий. Кроме того, талантливым абитуриентам, победившим в столь серьезных соревнованиях, как олимпиада «Физтех», легче учиться на технических факультетах, они быстрее вливаются в студенческую среду и успешно сдают сессии.
Тем не менее нужно учесть, сможет ли ученик выдержать нагрузки, которые появляются при подготовке к соревнованиям такого уровня.
Своим мнением делится эксперт Татьяна Воронцова:
— Принимайте решение взвешенно. Подготовка к олимпиаде — это когда ты сам по доброй воле сидишь и копаешь материал. Общеизвестно, что «Физтех» дает бонусы при поступлении, а также стимулирует познавательный интерес и способствует углубленному изучению предмета. Но участие далеко не всегда означает победу. К тому же это дополнительная нагрузка в выпускном классе, стресс и отвлечение от основной учебы. Стоит ли овчинка выделки? Понять это нужно «на берегу», ведь без олимпиады можно обойтись, а без экзаменов — нет.
Какие классы могут принять участие в олимпиаде «Физтех»
Стать участниками олимпиады могут школьники 9—11-х классов. Если ученику на момент прохождения испытаний исполнилось 18 лет, это не будет поводом для отказа, потому что как такового возрастного ценза нет. 
В олимпиаде участвуют школьники, которые углубленно изучают физику, математику или русский язык. Оценки в четверти не столь важны, так как свои знания участник соревнований показывает при выполнении олимпиадных заданий.
По каким предметам проводится олимпиада
Так как организатором олимпиады «Физтех» выступает технический вуз, то и знания на ней оцениваются специфические — по физике, математике и русскому языку.
Объединенных испытаний нет: по каждому предмету проводятся отдельные соревнования, поэтому рассмотрим их подробно.
Математика
Традиционно считается одним из самых сложных направлений. Конкурсанты проходят жесткий отбор, в котором оценивают их знания по геометрии, алгебре и другим математическим наукам.
Ребята, получившие максимальный балл по математике на олимпиаде «Физтех», смогут поступить на бюджет в любой из вузов-партнеров (их более 900 по всей стране). Также им повышают профильное ЕГЭ до 100 баллов и предоставляют дополнительные баллы при поступлении на направления: «Информационные технологии», «Биотехнологии», «Прикладная математика», «Программная инженерия» и т. д. Каждый вуз сам решает, какие преференции дает за победу в олимпиаде «Физтех» по математике.
Физика
В плане сложности эта олимпиада ничуть не уступает математике. Оцениваются знания участников как по физике, так частично и по математике, потому что для выполнения большинства заданий нужны знания алгебры, математической статистики, геометрии и т. д.
Высокие баллы по этой дисциплине дают шансы на поступление вне конкурса на бюджет почти в 500 вузов. Кроме того, многие высшие учебные заведения предлагают победителям и призерам определенные льготы или дополнительные баллы при зачислении.
Школьники, ставшие лучшими в олимпиаде по физике, могут учиться в технических вузах по таким направлениям, как «Электроника и радиотехника», «Инженерия», «Техническая физика», «Наноэлектроника» и др.
Так же, как и в случае с математикой, каждое учебное заведение самостоятельно определяет, какие бонусы предоставить победителям.
Русский язык
У олимпиады «Физтех» по русскому языку приоритет не первый, поэтому многие вузы вместо гарантированного поступления на бюджетные места предлагают победителям до 10 баллов за индивидуальные достижения.
В общей сложности более 450 высших учебных заведений засчитывают результаты олимпиады на гуманитарные направления, такие как «Лингвистика», «Филология», «Журналистика», «Маркетинг», «Литературоведение» и др.

Как пройти регистрацию и принять участие в олимпиаде
Пройти регистрацию для участия в олимпиаде не сложно. Главное — не забыть прикрепить все необходимые документы. Ниже приведена инструкция, как это сделать:
- Зарегистрироваться на официальном сайте организатора (2) сначала на отборочный этап, а затем на заключительный. Туда проходят только победители первого тура.
- Заполнить согласие на обработку и хранение персональных данных. При этом совершеннолетние участники подписывают документ самостоятельно, а за тех, кому еще нет 18 лет, это делают законные представители — родители или опекуны.
- Важно обращать внимание на сроки регистрации и не откладывать на последний день. Если желающих будет больше, чем конкурсных мест, ее закроют раньше.
- Чтобы стать участником, необходимо в течение суток с момента регистрации подтвердить данные своего профиля.
- Регистрация и добавление документов — процедуры не быстрые, поэтому заранее выделите время на ожидание ответа от системы.
Этапы и даты проведения олимпиады «Физтех»
Всего предполагается два этапа — отборочный и заключительный. Их сроки всегда заранее публикуются на официальном сайте (2). Обращайте внимание на то, что даты проведения каждого этапа могут измениться. Информацию об этом организаторы также размещают заранее.
Отборочный этап
Сроки проведения — с 6 октября по 2 ноября 2025 года. Этап проходит в дистанционном формате. Основные моменты, которые нужно учитывать:
- продолжительность испытаний по физике и математике составляет 4 астрономических часа (60 минут), по русскому языку — 2 астрономических часа;
- если участник начал выполнять задания позже старта, ему не добавляется дополнительное время — закончить работу он должен не позже установленных сроков;
- для успешного написания каждого тура нужно прикрепить ответы к заданиям в течение 4 часов с момента старта, а решения задач — не позже чем через 5 часов. Задание засчитают как выполненное только в случае, если конкурсант правильно внес ответ и прикрепил решение;
- если конкурсант внес неправильный ответ, а в решении, наоборот, верный, то балл засчитан не будет.
Перейти на следующий этап смогут только победители и призеры — им придет личное уведомление.
Заключительный этап
Он пройдет 15–16 февраля 2026 года.
На этом этапе определяются победители олимпиады — те, кто смогут получить различные преференции от вузов.
Основные моменты, о которых необходимо помнить:
- участие в этом туре принимают те, кто успешно прошел отборочный этап, а также лауреаты прошлых лет;
- чтобы стать участником, нужно снова зарегистрироваться, но только после того, как станут известны результаты. Сделать это раньше система не даст;
- задания на заключительном этапе еще более сложные и необычные — участникам предстоит продемонстрировать не только умение мыслить логически, но и креативность, нестандартность умозаключений.
Как подготовиться к олимпиаде
Школьных занятий для участия в конкурсных испытаниях недостаточно, так как оцениваются углубленные знания по предметам. Поэтому важна предварительная подготовка. Она должна быть планомерной и длительной:
- начинайте готовиться примерно за год — так вы сможете углубиться во все темы и выучить большое количество терминов и определений;
- решайте задания прошлых лет, так как они похожи и помогают систематизировать знания;
- не только учите предмет, но и познакомьтесь с тонкостями платформы, чтобы не было ситуации, когда ответ знали, но запутались в интерфейсе сайта;
- тренируйтесь решать задания на время, чтобы уложиться в указанный организаторами тайминг;
- если есть возможность — посещайте курсы МФТИ по подготовке к олимпиаде. Эти знания пригодятся вам и на ЕГЭ;
- если вы из региона, для вас при МФТИ работает Заочная физико-математическая школа (3), в рамках которой преподаватели вуза проводят онлайн-занятия. Ее уже окончили более 90 тысяч учеников.
— Победа дается тем, у кого есть прочный фундамент знаний по предмету, устойчивые навыки решения заданий определенного типа и психологическая стабильность, — добавила эксперт Татьяна Воронцова. Вот ее рекомендации для укрепления этих трех позиций:
- купите хорошее фундаментальное пособие и работайте по нему. Обращайте особое внимание на теорию и терминологию из заданий «Физтеха» и подтягивайте их;
- решайте олимпиадные задания прошлых лет. Обсуждайте их в пабликах с единомышленниками. Если возможно, то обращайтесь к индивидуальному тренеру-репетитору;
- соблюдайте режим труда и отдыха.
— Однажды моя ученица настолько перетренировалась, что, став победителем региона, отказалась ехать на финальный тур олимпиады: стресс вызвал сильнейшее выгорание. Чтобы этого не случилось, не забывайте о спорте, прогулках и общении с семьей и друзьями, — подвела итог Татьяна Воронцова.
Примеры заданий и ответов олимпиады прошлых лет
Решайте олимпиадные задания — это лучшее, что вы можете сделать в рамках подготовки к соревнованиям. Примеры заданий прошлых лет опубликованы на официальном сайте и доступны участникам бесплатно. Давайте рассмотрим несколько примеров с олимпиады прошлого года.
Задание по физике № 1 для 11-х классов, заключительный этап:
Ответ:
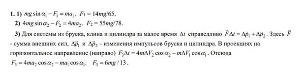
Задание по физике № 2 для 11-х классов, заключительный этап:
Ответ:
Задания с ответами по математике для 10-х классов, отборочный этап, 2-й тур:
Задания с ответами по русскому языку для 9—10-х классов, заключительный этап:
Список источников:
1. Приказ «Об утверждении перечня олимпиад школьников и их уровней на 2024/25 учебный год» от 30.08.2024 № 571. Министерство науки и высшего образования Российской Федерации.
2. Официальный сайт олимпиады «Физтех».
3. Заочная физико-техническая школа. Информация на сайте МФТИ.
4. Российский совет олимпиад школьников. 2024.







Свежие комментарии